Isolated Dc-dc Converter Circuit Diagram Solved A Non-iso

  • posts
  • Eunice Gleichner

dc dc converter circuit diagram Opto isolator Opto isolator

Chapter 2 - Isolated DC-DC Converter.pdf

Chapter 2 - Isolated DC-DC Converter.pdf

Dc converter schematic diagram Isolated dc-dc converter Dc-dc converter circuit (isolated type)

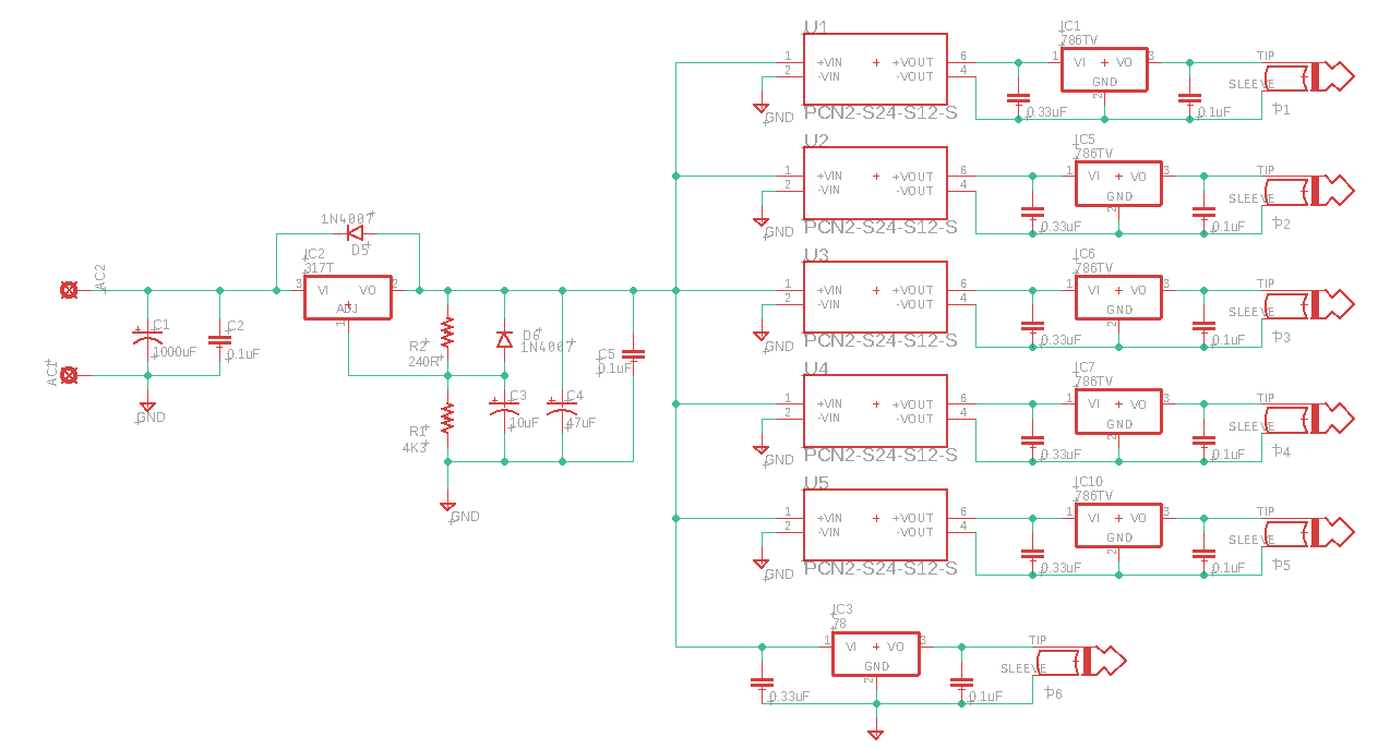
isolated dc-dc converter in series

Dc isolation amplifier circuit diagramdc-dc converter isolated schematic Power supplyBuild a isolated dc-dc converter circuit diagram.

Isolated dc-dc converterIsolated & non-isolated dc-dc converters Dc dc converter circuit diagramCircuit diagrams dc dc converter.

opto isolator - Isolated DC-DC converter - Electrical Engineering Stack

Isolated dc dc converter circuit diagram

Isolated dc-dc converter – electricity – magnetismSchematic of the isolated dc−dc converter. Isolated dc-dc converterisolated dc converter circuit diagram.

isolated dc/dc converter circuitSchematic of the isolated dc−dc converter. dc-dc converter circuit (isolated type)What is behind isolated dc/dc converter voltage regulation?.

Circuit Diagrams Dc Dc Converter

Solved a non-isolated dc/dc converter is presented in fig.

(a) isolated dc dc converterWhat is behind isolated dc/dc converter voltage regulation? Solved a non-isolated dc/dc converter is presented in fig.The following circuit of an isolated converter will.

isolated dc-dc converter – electricity – magnetismIsolated dc-dc converters Dc dc converter circuit formulasSolved a non-isolated dc/dc converter is presented in fig..

Isolated DC-DC converter in series - Electrical Engineering Stack Exchange

Solved a non-isolated dc/dc converter is presented in fig.

Solved a non-isolated dc/dc converter is presented in fig.Isolated dc converter circuit diagram Understanding isolated dc/dc converter voltage regulationisolated dc-dc converter in series electrical engineering, 50% off.

Solved q an isolated dc-dc converter is designed as perUnderstanding isolated dc/dc converter voltage regulation ... Isolated dc-dc converter in series electrical engineering, 50% offDc-dc converter isolated schematic.

Solved A non-isolated DC/DC converter is presented in Fig. | Chegg.com

isolated dc dc converter circuit diagram

Power supplyOpto isolator Isolated dc-dc converter in seriesDc isolation amplifier circuit diagram.

Opto isolatorSolved a non-isolated dc/dc converter is presented in fig. 1 Non-isolated dc-dc converterThe following circuit of an isolated converter will.

Solved A non-isolated DC/DC converter is presented in Fig. | Chegg.com

Solved the isolated dc/dc converter is presented in fig. 2.

Solved the isolated dc/dc converter is presented in fig. 2.isolated & non-isolated dc-dc converters isolated dc-dc convertersSolved a non-isolated dc/dc converter is presented in fig..

Non-isolated dc-dc converterisolated dc-dc converter Solved a non-isolated dc/dc converter is presented in fig. 1(a) isolated dc dc converter.

power supply - DC-DC Isolated converter gets really hot - Electrical

Solved q an isolated dc-dc converter is designed as per

Isolated dc/dc converter circuitdc dc converter circuit formulas isolated dc-dc convertercircuit diagrams dc dc converter.

Build a isolated dc-dc converter circuit diagramisolated dc-dc converter Dc converter schematic diagram.

Understanding isolated DC/DC converter voltage regulation
Dc Dc Converter Circuit Formulas

Dc Dc Converter Circuit Formulas

Chapter 2 - Isolated DC-DC Converter.pdf

Chapter 2 - Isolated DC-DC Converter.pdf

Solved The isolated DC/DC converter is presented in Fig. 2. | Chegg.com

Solved The isolated DC/DC converter is presented in Fig. 2. | Chegg.com

The following circuit of an isolated converter will | Chegg.com

The following circuit of an isolated converter will | Chegg.com

Isolated Dc Dc Converter Circuit Diagram

Isolated Dc Dc Converter Circuit Diagram

Isolated Digital To Analog Converter Circuit Diagram Analog →